近日,中共中央办公厅、国务院办公厅印发《“十四五”全国档案事业发展规划》,全文如下。
档案工作是维护党和国家历史真实面貌、保障人民群众根本利益的重要事业。经验得以总结,规律得以认识,历史得以延续,各项事业得以发展,都离不开档案。为推动“十四五”时期档案事业高质量发展,适应国家治理体系和治理能力现代化要求,根据党的十九届五中全会精神和《中华人民共和国国民经济和社会发展第十四个五年规划和2035年远景目标纲要》,制定本规划。
一、发展环境
(一)“十三五”发展成效
“十三五”时期,我国档案事业取得长足发展。档案工作服务中心大局精准有力,主动融入和服务乡村振兴、区域协调发展等国家战略成效显著,在庆祝改革开放40周年、新中国成立70周年等重大活动以及脱贫攻坚、新冠肺炎疫情防控、党内主题教育等工作中发挥了积极作用,资政能力不断提升。档案法治建设取得重要成果,颁布新修订档案法,一批重要规章发布实施,法规制度保障更加坚实;行政执法和监督规范运行,依法管理能力得到提升;普法责任制全面落实,全社会档案意识不断增强。档案资源更加丰富多样,重点领域、重大活动、重大事件、重大项目建档工作卓有成效,档案资源结构更加合理,全国档案馆馆藏较“十二五”末增长38.9%。档案公共服务能力持续提升,全国档案馆共有开放档案17659万卷(件);2016年至2019年,各级综合档案馆接待利用2755.9万人次,出版编研资料3014种、13.9亿字,举办档案展览12870个,接待参观2545.2万人次;档案跨区域跨部门查阅利用积极推进,档案惠民助农服务更加便捷。档案信息化建设加快发展,建成一批高水平的数字档案馆(室),电子文件归档和电子档案管理工作取得重要成果,电子会计档案单套制管理取得良好效果。档案安全保护继续加强,馆库设施持续改善,得到中央财政支持的600多个中西部地区县级综合档案馆大部分建成、6家区域性国家重点档案保护中心投入使用,档案安全风险评估和排查工作不断强化,档案实体安全与信息安全保障能力进一步提升。档案人才队伍建设取得进步,人才培养力度持续加大,档案专业人员继续教育工作更加系统,职称评定工作更加科学,首批106名全国档案专家发挥作用明显,一批先进集体和先进工作者受到表彰。档案对外交流日益深化,双边和多边合作不断拓展,3组档案文献遗产入选《世界记忆名录》,6组档案文献遗产入选《世界记忆亚太地区名录》,中国档案文化影响力不断提升。
(二)面临的形势与挑战
“十四五”时期,档案作为重要信息资源和独特历史文化遗产,价值日益凸显,档案工作对党和国家各项事业的基础性、支撑性作用更加突出,档案事业发展处于重要战略机遇期,同时也面临严峻挑战。社会主义法治国家建设和新修订档案法施行,迫切要求深化依法治档、提高档案治理能力和水平。人民生活水平显著提高,对档案信息、档案文化的需求日益增长,迫切要求加快档案开放、扩大档案利用、提供优质高效服务。新一代信息技术广泛应用,档案工作环境、对象、内容发生巨大变化,迫切要求创新档案工作理念、方法、模式,加快全面数字转型和智能升级。档案工作存在制约高质量发展的观念障碍、制度缺陷、技术瓶颈和人才短板,地区及行业间发展不平衡问题仍然明显存在,档案利用服务不充分问题依然突出,基层基础工作还有薄弱环节。面对机遇和挑战,要加大力度,切实推动档案工作高质量发展。
二、总体要求
(一)指导思想
以习近平新时代中国特色社会主义思想为指导,深入贯彻党的十九大和十九届二中、三中、四中、五中全会精神,立足中华民族伟大复兴战略全局和世界百年未有之大变局,增强“四个意识”、坚定“四个自信”、做到“两个维护”,紧紧围绕统筹推进“五位一体”总体布局和协调推进“四个全面”战略布局,立足新发展阶段,贯彻新发展理念,构建新发展格局,坚持系统观念,以高质量发展为主题,全面推进档案治理体系和档案资源体系、档案利用体系、档案安全体系建设,深化档案信息化战略转型,强化科技和人才支撑,着力推动档案工作走向依法治理、走向开放、走向现代化,为开启全面建设社会主义现代化国家新征程、实现第二个百年奋斗目标贡献档案力量。
(二)工作原则
——坚持党的领导。牢记档案工作的政治属性,提高政治站位,增强政治自觉,把党的领导贯穿档案工作全过程、各方面,确保档案工作正确方向。
——坚持人民立场。贯彻以人民为中心的发展思想,坚持档案工作为了人民、依靠人民,建设好覆盖人民群众的档案资源体系和方便人民群众的档案利用体系,提高人民群众满意度。
——坚持依法治档。坚持在法治轨道上推进档案治理,不断提高档案工作法治化、规范化、科学化水平。
——坚持改革创新。适应新时代发展步伐,突出创新引领,以改革精神推动档案实践、理论、制度全面创新,推动档案工作与新技术深度融合,为档案事业发展提供持久动力。
——坚持安全底线。贯彻总体国家安全观,统筹发展和安全,坚持底线思维,强化风险防控,加强应急管理,压实安全责任,确保档案安全。
(三)发展目标
到2025年,档案工作走向依法治理、走向开放、走向现代化取得实质性进展,形成与新时代中国特色社会主义事业相适应的档案事业发展新局面,为建设档案强国奠定坚实基础。
——档案治理效能得到新提升。党管档案工作体制机制更加完善,档案法律制度更加健全,依法治档能力进一步增强,档案工作在推进国家治理体系和治理能力现代化中的基础性、支撑性作用更加明显。
——档案资源建设迈出新步伐。档案资源覆盖面更加广泛、内容更加丰富、形式更加多样、结构更加优化,档案“应归尽归、应收尽收”有效落实。
——档案利用服务达到新水平。以人民为中心的档案服务理念深入人心,档案开放力度明显加大、共享程度显著提高、利用手段更加便捷,档案资政服务、公共服务、文化教育能力明显提升。
——档案安全防线得到新加强。档案安全管理制度和工作机制更加完善,档案库房和设施设备齐全、安全可靠,人防、物防、技防三位一体安全防范体系更加完备,档案安全风险评估管控、隐患排查治理成效和应急管理能力明显提升。
——档案信息化建设再上新台阶。档案信息化发展保障机制进一步完善,档案信息化建设进一步融入数字中国建设,新一代信息技术在档案工作中的应用更为广泛,信息化与档案事业各项工作深度融合,档案管理数字化、智能化水平得到提升,档案工作基本实现数字转型。
——档案科技创新实现新突破。档案科技创新机制更加完善,科技规划管理体系进一步优化,重大理论和实践课题攻关有新突破,科研成果转化应用加速推进,科技力量在档案事业发展中的支撑作用显著增强。
——档案人才队伍建设取得新发展。档案人才培养激励和教育培训机制更加健全、成效日益明显,人才评价体系更加科学,档案队伍结构更加合理、素质更加优良、作风更加过硬,职业认同感、自豪感明显提升。
到2035年,档案资源建设质量、档案利用服务水平、档案治理效能和管理现代化程度进入世界前列。
三、主要任务
(一)全面推进档案治理体系建设,提升档案治理效能
1.健全档案管理体制机制。坚持党对档案工作的领导,压实各级党委主体责任,强化各级政府职责,完善与新修订档案法实施相适应的管理体制和工作机制,增强各级档案主管部门统筹谋划和指导协调能力,增进局馆协同,加强基层档案机构履职能力建设。科学规划档案馆设置和布局,明确职责,理顺关系。加强部门协同、区域协同、行业协同,鼓励、引导、规范社会力量参与档案事务。全面建立和落实档案工作责任制,优化档案工作检查考核机制,各级党委将档案工作纳入年度考核内容。
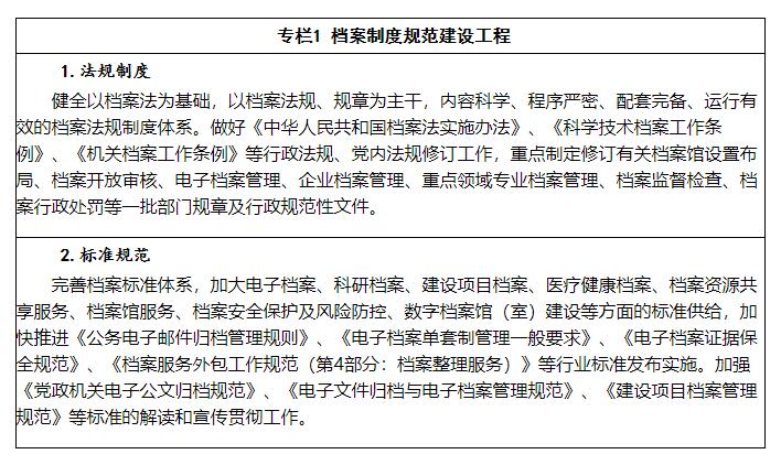
2.完善档案法规制度和标准规范。做好新修订档案法配套法规、规章、行政规范性文件的立改废释工作,加快档案开放利用、档案信息化建设、档案价值鉴定、档案移交和处置、档案相关知识产权保护以及档案监督检查等方面的制度和政策供给,及时修订、清理与现实需要不相适应的法规、规章和行政规范性文件,加大法规制度解释力度。制定和实施引领高质量发展的档案标准体系方案,加大对不同业务领域的档案标准供给,重点推进电子档案、科研档案、建设项目档案、医疗健康档案、档案资源共享服务、档案馆服务、档案安全保护及风险防控、数字档案馆(室)建设等标准供给。鼓励档案学会等学术团体、行业组织及市场主体开展档案团体标准和企业标准制定修订工作。积极参与档案国际标准制定修订,推动中国标准走向国际。实施档案制度规范建设工程。
3.严格档案执法、强化普法。健全档案法律法规实施有效机制,提高档案执法水平。依法落实档案行政管理主体责任,编制和公布权责清单,明确行使主体、权责名称、设定依据、履责方式。深化档案领域“放管服”改革,科学设置档案领域政务服务事项,完善办事指南和具体流程,提升档案政务服务便利化水平。全面推进行政执法公示、执法全过程记录、重大执法决定法制审核三项制度,提高档案行政职权运行规范化水平。加大“双随机、一公开”执法监督检查力度,推动监督检查规范有序开展。健全重大政策事前评估和事后评价制度,有针对性调整完善政策,不断提高档案决策和政策执行水平。加强档案行政执法队伍建设,探索建立与相关部门联合执法协调工作机制,构建科学合理的违法责任认定和追责制度。国家档案局定期对各省(自治区、直辖市)、中央和国家机关、中央企业事业单位贯彻落实党和国家关于档案工作的方针政策、遵守档案法律法规、履行法定职责情况进行监督检查,依法严肃查处违法违规行为。制定和实施全国档案“八五”普法规划,加强档案法治宣传,特别是加强领导干部档案法治教育,增强全社会档案意识。
4.加强重点领域档案工作监管。围绕促进区域协调发展,完善区域档案管理体制,加强对京津冀协同发展、长江经济带发展、粤港澳大湾区建设、长三角一体化发展、黄河流域生态保护和高质量发展等区域档案工作监管,创新协同监管模式。围绕乡村振兴战略,完善农业农村档案管理体制,推动建立县、乡(镇)、村三级密切配合长效工作机制,鼓励有条件地区建立乡(镇)档案馆,有需要的地方实行“村档乡(镇)代管”模式,助力提升农村基层治理能力。围绕创新驱动发展战略,强化财政资金支持科研项目档案工作监管,大力推动科学数据与科研档案协同管理。围绕国防建设,建立国防军工重大专项档案工作协调机制,强化国防领域重大工程档案监管。
5.创新档案业务监督指导方式。健全“互联网+监管”手段,建立档案数字治理新模式,推动档案工作融入各项业务全流程,推进档案业务在线监督指导,提升档案治理网络化、智能化、精细化水平。开展副省级以上综合档案馆网站及移动服务端绩效评估工作。优化副省级以上综合档案馆业务建设评价机制,进一步推动业务建设评价向市县两级综合档案馆延伸。健全机关档案监督指导工作机制,探索实施机关、所属单位、部门档案馆分层次监督指导。完善档案主管部门与行业主管部门协同配合的专业档案管理体制,强化各类专业文件材料、电子数据归档监督指导。建立企业档案工作分类监督指导机制,完善对上市企业档案业务的监督指导,加强对企业境外档案工作的指导;着力引导开发区建设区内企业档案管理服务平台和联合档案室,提升开发区档案管理服务水平;创新建设项目档案监督指导方式,对国家重大建设项目档案验收实行事前指导及事中、事后监管;进一步加强对非国有企业、社会服务机构档案业务指导,引导档案服务企业健康有序发展。建立健全企业职工、流动人员等人事档案监督管理机制。

(二)深入推进档案资源体系建设,全面记录经济社会发展进程
6.拓展档案资源收集范围。加强国家重大发展战略和地方中心工作等重点领域档案收集工作,着力全方位收集反映党史、新中国史、改革开放史、社会主义发展史的档案材料,促进珍贵档案国内外征集工作。加大关系国家安全、国计民生、公共服务、新兴产业等重点行业档案收集工作,健全重大活动、突发事件应对活动档案工作机制,着力健全重特大事件应急处置档案管理机制,做好相关材料归档和档案接收、征集、整理工作,鼓励开展口述材料、新媒体信息的采集。开展国有档案资源普查,基本摸清国有档案资源家底。研究探索非国有档案资源登记制度。实施新时代新成就国家记忆工程。
7.加强档案资源质量管控。加强机关、团体、企业事业单位各门类档案集中统一管理。全面推行档案分类方案、文件材料归档范围、档案保管期限表三合一制度,规范建档工作,提高归档文件质量。深化档案检索工具、全宗介绍、组织沿革、大事记、全宗卷编制工作,提升内容管理水平。统筹重大历史事件、重大活动、突发事件应对活动等档案专题数据库建设。继续推进产权变动企业档案处置工作。进一步规范村、社区建档工作,重点提升农村集体产权制度改革、新型经营主体培育、农业科技发展、人居环境治理、劳动力和人才社会性流动、社会优抚、社会救助、就业服务、社会治安综合治理等与人民群众生产生活密切相关事项档案质量,更好服务和支撑基层社会治理。定期开展保管到期档案鉴定处置工作。
8.优化馆藏档案结构。进一步规范档案移交进馆和接收工作,组织开展档案馆档案收集范围及其实施细则制定修订工作,细化档案移交接收流程,明确档案移交接收要求。推动国家档案馆制定中长期档案接收规划,建立年度接收计划及实施情况报备制度,研究推动重要职能部门和国有企业档案以及对国家和社会具有重要保存价值的专业档案依法有序及时进馆。加大档案征集力度,健全档案价值鉴定和评估机制,鼓励社会和个人向国家档案馆捐赠档案。推动档案馆与博物馆、图书馆、纪念馆等单位在档案文献资源共享方面加强合作,相互交换重复件、复制件或者目录等。
9.加快档案资源数字转型。加强国家档案数字资源规划管理,逐步建立以档案数字资源为主导的档案资源体系。大力推进“增量电子化”,促进各类电子文件应归尽归,电子档案应收尽收,市地级以上国家档案馆全部具备电子档案接收能力,电子档案在档案资源体系中占比明显提升。继续做好“存量数字化”,中央和国家机关传统载体档案数字化率达到80%,中央企业总部传统载体档案数字化率达到90%,全国县级以上综合档案馆应数字化档案数字化率达到80%。加快推进对重要档案数字化成果进行文字识别和语音识别。

(三)深入推进档案利用体系建设,充分实现档案对国家和社会的价值
10.加快推进档案开放。建立健全机关、企业事业单位档案开放审核建议机制以及各级国家档案馆馆藏档案解密和开放审核有关制度,实现档案开放审核工作法治化、规范化、常态化。加强档案开放与政府信息公开的衔接,完善配套工作制度。推动档案馆定期通过网站或其他方式公布开放档案目录,稳步推进开放档案全文在线查阅。鼓励各级国家档案馆结合实际依法提前开放经济、教育、科技、文化等类档案。鼓励其他档案馆向社会开放档案。
11.提升档案利用服务能力。深入挖掘档案资源,及时精准为各级党委和政府决策提供参考。建立重大活动、突发事件应对活动相关档案利用调度机制。完善重大科技攻关、重大产品研制、重大建设项目档案利用服务机制,助力经济科技发展。切实提升各级国家档案馆公共服务能力,持续优化档案利用环境,简化档案利用程序,满足人民群众的档案信息和档案文化需求。鼓励有条件的综合档案馆全年向社会公众开放或延长开放时间。扎实推进各级国家档案馆开展互联网和移动端查询利用服务,将档案查询利用服务融入区域内“一网通办”服务体系,推动档案查询利用服务延伸到村、社区基层一线,促进档案公共服务均等化、便捷化。积极探索知识管理、人工智能、数字人文等技术在档案信息深层加工和利用中的应用。
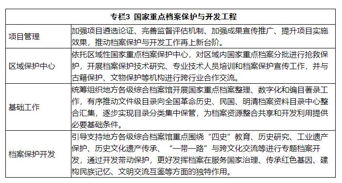
12.加大档案资源开发力度。统筹馆(室)藏资源,积极鼓励社会各方参与,围绕庆祝中国共产党成立100周年、党史学习教育、迎接中国共产党第二十次全国代表大会召开、纪念中国共产主义青年团成立100周年、中国人民抗日战争暨世界反法西斯战争胜利80周年等重要时间节点、重大纪念活动,通过展览陈列、新媒体传播、编研出版、影视制作、公益讲座等方式,不断推出具有广泛影响力的档案文化精品。开展全国性档案开发利用优秀成果征集活动,集中展示推介优秀档案开发利用成果。深入挖掘红色档案资源,建立“四史”教育专题档案资料库,传承红色基因,充分发挥档案在理想信念教育中的重要作用。加强档案文化创意产品开发,探索产业化路径。推进国家重点档案保护与开发工程。

(四)深入推进档案安全体系建设,筑牢平安中国的档案安全防线
13.加强档案馆库建设与管理。建成中央档案馆新馆、中国第二历史档案馆新馆。对档案馆(室)库、后备库进行全面安全检查,督促存在安全隐患问题或不符合面积等要求的进行新建或改造。开展副省级以上综合档案馆绿色档案馆自评工作。改善乡镇(街道)、村(社区)档案保管条件,加快档案安全设施设备配备和更新。完善档案库房内控制度,重点建立健全档案库房日常管理、档案流动过程中安全管理等制度和应急预案,推动档案馆(室)实现精细化管理。推进档案安全风险评估、隐患排查治理和应急处置演练常态化。
14.强化档案安全保护工作。完善档案安全管理责任制度,健全档案相关保密审查机制,组织开展经常性档案安全保密教育。完善区域性国家重点档案保护中心运行机制和评估标准,发挥其在档案保护技术研究应用、档案保护修复人才培养储备方面的引领辐射作用。鼓励有条件省份建立省域档案保护中心。加大纸质档案保护和修复关键技术推广应用力度。建立档案服务外包安全工作监管机制,着力对安全风险较高的寄存托管、数字化、信息系统建设等重点领域实施监管。
15.提升档案数字资源安全管理能力。提升档案信息化基础设施设备安全水平,实现系统和信息可管可控。加强对档案信息化软硬件产品适用性验证,引导信息技术在档案管理领域安全应用。健全档案网络、档案信息系统和档案数字资源安全保密防护体系。完善档案行业网络与信息安全信息通报机制,提升行业网络安全监测预警和应急处置能力。扎实做好档案数字资源备份工作,完善备份机制,实现馆(室)藏全部档案数字资源完整备份,重要电子档案异地异质备份,积极探索备份新途径,加强备份工作全过程安全监控,切实保障档案数字资源安全。
(五)加快推进档案信息化建设,引领档案管理现代化
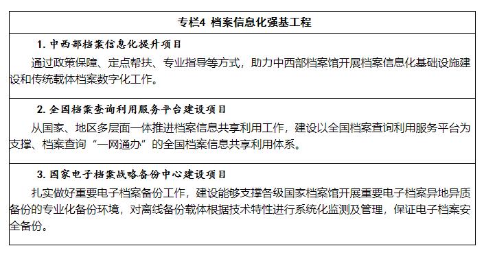
16.完善档案信息化发展保障机制。主动融入数字经济、数字社会、数字政府建设,推动档案全面纳入国家大数据战略,在国家相关政策和重大举措中强化电子档案管理要求,实现对国家和社会具有长久保存价值的数据归口各级各类档案馆集中管理。地方各级党委和政府将档案信息化纳入本地区信息化发展规划,机关、团体、企业事业单位和其他组织将档案信息化纳入本单位信息化发展规划,保障档案信息化建设依法依规开展。各级档案主管部门全面建立网络安全与信息化工作组织协调机制,切实加强档案信息化工作指导、推进和监督力度。推进档案馆构建系统完备、高效实用、安全可靠的档案信息化基础设施,提升档案信息化能力。加强专用局域网络建设及设施设备配备,满足提升馆藏档案数字资源安全管理及备份工作水平需求。实施档案信息化强基工程,在全国档案信息化基础性关键性领域开展专项建设,推动档案信息化固本强基迈上新台阶。
17.加强电子文件归档和电子档案移交接收。贯彻落实电子文件归档相关规定,建立健全电子文件归档、电子档案移交相关制度。强化各领域电子文件归档工作,着力推进在业务流程中嵌入电子文件归档要求,在业务系统中同步规划、同步实施电子文件归档功能,保障电子文件归档工作广泛开展,切实推动来源可靠、程序规范、要素合规的电子文件以电子形式单套制归档。大力推进党政机关电子文件单套制归档,深化“互联网+政务服务”等领域电子文件归档工作,完善政务服务数据归档机制,强化全流程一体化政务服务平台数据归档功能建设要求,切实推进政务服务数据归档,逐步开展其他业务系统电子文件单套制归档。推进企业事业单位电子文件单套制归档从会计系统向管理系统、工程技术系统、科研系统等更广泛领域推广。积极推进发票电子化归档工作。研究解决三维电子文件及数据文件归档等难题,促进各类电子文件应归尽归。全面开展电子档案移交接收工作,实现电子档案应收尽收。
18.加速数字档案馆(室)建设。推进机关、团体、企业事业单位和其他组织建设与业务系统相互衔接的电子档案管理信息系统。加大机关数字档案室建设力度,新增30家高水平的数字档案室。深入开展企业数字档案馆(室)建设,完成50家企业集团数字档案馆(室)建设试点。各级国家档案馆全面建成档案信息管理系统,大力推进数字档案馆建设,建设中央档案馆数字档案馆,新增150家高水平的数字档案馆。加强大数据、人工智能等新一代信息技术在数字档案馆(室)建设中的应用,推动数字档案馆(室)建设优化升级。加强电子档案长期保存技术和管理研究,创建科学的可信存储与验证体系,保证电子档案真实性、完整性、可用性、安全性。
19.推进档案信息资源共享平台建设。各省(自治区、直辖市)综合档案馆加强本区域档案信息资源共享平台建设,实现本区域各级综合档案馆互联互通,推动共享平台向机关等单位延伸,促进档案信息资源馆际、馆室共建互通,推进档案信息资源跨层级跨部门共享利用。加大跨区域档案信息资源共享平台建设力度,扩大“一网查档、异地出证”惠民服务覆盖面。依托全国档案查询利用服务平台建立更加便捷的档案信息资源共享联动新机制,推动国家、地区档案信息资源共享平台一体化发展,促进档案信息资源共享规模、质量和服务水平同步提升,实现全国档案信息共享利用“一网通办”。

(六)加快推进档案科技创新,助力档案工作转型升级
20.完善档案科技创新和应用机制。完善档案科技规划管理,改进科技项目组织、评价方式,加强科技项目全过程监管,提高档案科技管理质量。建立档案科研成果转化应用机制,坚持集中攻关一批、示范试验一批、应用推广一批的档案科技创新发展路径,推动科研成果在档案工作中转化应用。实施科技兴档工程。
21.加大重点科研任务攻关力度。坚持创新和实用科研方向,进一步整合和强化科技力量,加快建设重点档案实验室,集中力量打好制约档案事业发展的理论创新和技术攻坚战。着力开展新时代档案治理相关理论及政策研究。重点开展新一代信息技术在档案管理中的应用、大数据环境中电子文件与电子档案一体化管理、电子档案长期安全保存、档案信息资源共享利用、自主可控环境下档案数字资源管理、档案数据治理、超低能耗档案馆建设、传统载体档案保护和修复等重大课题研究。加大在电子档案凭证价值保障、结构化数据归档、档案内容信息深度开发、纸质档案去酸技术及其效果评估等技术方面的攻关力度,力争实现突破。

(七)加快推进档案人才培养,提升档案智力支撑能力
22.加大人才培养力度。加强政治能力建设,锤炼档案干部忠诚干净担当的政治品格,着力提高政治判断力、政治领悟力、政治执行力。加大档案领军人才培养选拔力度,深化全国档案专家库建设。实施档案专业化能力提升计划,培养更多创新型管理型人才。加大各地区各部门各单位分管档案工作负责人和档案机构领导干部培训力度。加强继续教育师资队伍建设,推动继续教育形式多样化,完善继续教育学时制度,优化继续教育课程和教材,强化数字课程开发,推进教育资源共享,促进档案教育培训和互联网融合发展。实施人才强档工程,加大多层次人才培养力度。
23.拓宽人才培养渠道。推动档案学科建设,加快高层次应用型人才培养,深化与教育主管部门和高等学校合作,开展档案管理专业学位研究生教育,鼓励地方档案主管部门与高等学校合作办学。与高等学校合作建设国家档案人才培养基地,开展档案人才培养方面学术理论和教育培训交流活动。积极开展境外档案业务培训。加强与香港、澳门特别行政区和台湾地区档案机构交流合作,定期举办海峡两岸档案暨缩微学术交流会。推动全国档案系统干部双向挂职。培育支持档案职业教育,建立职业技能实训基地,探索档案技能型人才培养新路径。
24.完善人才评价机制。深化档案专业人员职称制度改革,充分发挥人才评价“指挥棒”作用,促进人才评价与人才培养有效衔接,将人才评价有机融合到档案事业发展大局中。保障非公有制经济领域档案专业人员、档案服务企业人员平等参与职称评审权利。按有关规定选树一批档案工作先进典型。

(八)深入推进档案对外交流合作,提升国际影响力和贡献力
25.积极拓展双边和多边交流合作。继续巩固深化已有合作成果,推动双边档案合作协议落实和执行。积极参与高级别人文交流机制,落实《2021—2025年中俄档案合作分委会工作大纲》等具体交流项目和计划,提升档案合作水平。积极促进与共建“一带一路”沿线国家档案领域合作,大力推动以档案为载体的中华文化走出去。继续深化与国际档案理事会及其地区分会等国际组织交流合作,参与国际组织管理。
26.积极参与联合国教科文组织世界记忆项目。加强与联合国教科文组织世界记忆项目秘书处和国际咨询委员会合作,积极参与世界记忆项目亚太地区委员会各项活动。加强统筹谋划,促进入选文献研究和宣传推广。促进世界记忆项目与联合国教科文组织其他遗产项目协同发展。发挥世界记忆项目北京、福建和苏州等学术中心作用。实施档案文献遗产影响力提升工程。

四、保障措施
(一)加强组织领导
各级党委要切实加强对档案工作的领导,落实规划组织实施领导责任,建立统筹协调工作机制,与中心工作同研究、同部署、同推进。把档案工作开展情况纳入地方党政领导班子和领导干部综合考核评价内容,把党管档案工作要求落到实处。各级档案主管部门要细化任务分工,明确进度安排,加强监督指导,确保规划提出的目标任务顺利实现。大力宣传档案工作在贯彻落实习近平新时代中国特色社会主义思想,服务党和国家中心工作、服务经济社会发展、服务民生需求等方面发挥的重要作用,激发全社会支持参与档案事业发展的积极性、主动性。
(二)加强经费保障
各级政府要加强档案工作,将档案事业发展经费列入预算,切实加强资金监管,提高使用效益。机关、团体、企业事业单位要合理安排经费,做好本单位档案工作。鼓励社会力量参与和支持档案事业发展,引导社会资金投入档案科研创新领域。
(三)加强检查评估
国家档案局建立规划执行情况监督、检查和评估机制,提出科学合理的评估标准,有效组织中期评估和总结评估,将评估结果作为改进档案工作和加强绩效考核的重要依据。对重大项目、重点任务实施情况进行跟踪分析,适时开展专项评估。